"Бизнес" за тъпаци: Как пирамидата стана "бизнес фуния", а фараонът - "бизнес коуч"
ПИК с нов канал в Телеграм
Последвайте ни в Google News Showcase
В една страна, в която институциите от години отказват да носят отговорност, образованието се разпада тихо, а надеждата се търгува като сезонна стока, закономерно се ражда и нова индустрия – такава, която не произвежда нищо, не предлага реална стойност, но генерира внушителни печалби. Това е индустрията на фалшивия успех – префасонирана пирамида с дигитален грим, в която основната валута не е знанието, а доверието. А основният продукт – ти самият.
Всичко започна не с коучинг курс, а с политическа кампания. Преди четири години „Продължаваме промяната“ влезе в общественото съзнание по същата логика – с видеа, усмивки, бранд, послания за лична отговорност и морална хигиена. Вдъхновиха разочарованите не с програма, а с усещане. Продаваха промяна не като политика, а като лайфстайл. Публиката беше същата, каквато е и днес в залите на „бизнес ритрийтите“: амбициозни, разочаровани, търсещи нов език, нов вожд, нова вяра.
Този политически експеримент с естетика на TED Talk (кратка, вдъхновяваща публична лекция, изнесена на конференция) не просто не донесе желаната промяна – той нормализира самия механизъм на продажба на илюзии чрез емоционално въвличане. Той захрани културата на обаянието, без покритие, и отвори широко вратата за всякакви нови „ментори“, „ментал треньори“ и „лидери на новото“. Защото ако може да управляваш държава без опит – защо да не можеш да обучаваш и за бизнес, без бизнес?
Първо дойде фалшивата политическа надежда. След нея – истинският пазар на заблуда.
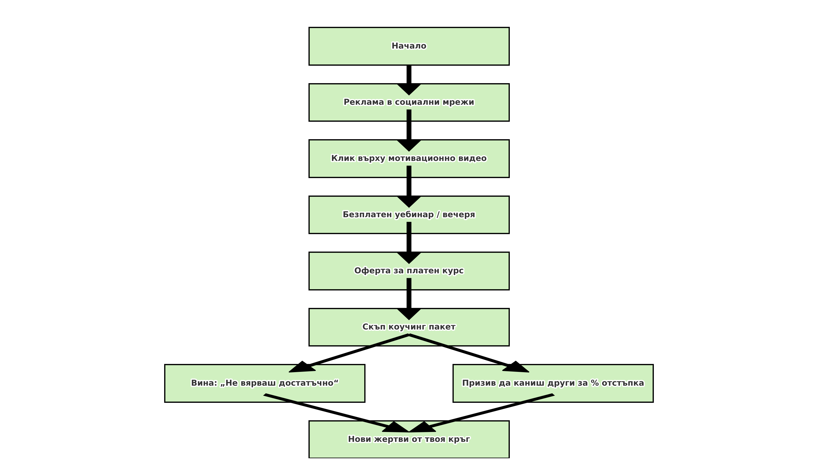
Това, което преди двайсет години наричахме „първа среща с възможности“ в малка хотелска зала с евтина озвучителна техника, днес се нарича „бизнес ритрийт“, „менторска програма“, „онлайн свобода“ или „трансформация на мисията ти“ и "бизнес хакинг". Външно всичко изглежда модерно: усмивки, плажове, кафе до лаптопа и обещание за живот без шеф. Но структурата под лъскавата опаковка си остава същата – стъпаловидна фуния, в която се плаща все повече, за да научиш все по-малко. Схема, в която единствената реална стойност е усещането, че си „част от нещо“.
Механизмът е прецизен и емоционално калибриран. Всичко започва с нископрагово предложение – билет за „Бизнес ритрийт“, „уебинар“, „уъркшоп“ или „вечеря с вдъхновители“ на символична цена. Това не е обучение, а встъпителна литургия. Създава се усещането, че не си случаен – щом си там, значи имаш потенциал. Следва захватът: вдъхновяваща история на някой, който е бил на дъното – самотен, пред фалит, излъган от системата – но е повярвал в себе си, и е променил живота си чрез точно тази програма. Въвличането е емоционално, а логиката – подменена с оптимизъм.
И точно в този момент се появява следващата оферта. По-скъпият пакет. Истинското обучение, което ще отключи всичко. Но трябва да решиш сега. Местата са ограничени. Промоцията важи само до полунощ. „Не отлагай живота си“ – казват ти. Така неусетно се създава фалшиво усещане за спешност. Емоцията замъглява разума. Купуваш.
С всеки следващ етап сумите се увеличават, а конкретиката – изчезва. Вече не плащаш за съдържание, а за достъп до „елитна общност“, „индивидуален коучинг“, „сертифициране“ или „личен бранд мениджър“. Обещават ти не компетентност, а принадлежност. Не умения, а трансформация. А ако попиташ за конкретна бизнес стратегия, чуваш, че проблемът е в мисленето ти. Не че системата е куха – а че ти не вярваш достатъчно.

Постепенно идва и последният етап от схемата – ти вече си толкова въвлечен, че ти предлагат да станеш част от проекта. Да разпространяваш програмата, да доведеш други, да получиш процент. Това вече не е маркетинг – това е пирамида. Само че вместо кутии с хранителни добавки, продаваш достъп до вдъхновяващо нищо.
Съвременните пирамиди не изглеждат като тези от 90-те. Няма кашони в мазета, няма дистрибуторски мрежи с брошури, нямат високи проценти за вложения. Има Facebook реклами с палми, мантри за „скалиране на бизнеса ти“ и видеа с плачещи жени, които „най-сетне са си повярвали“. Няма продукт, но има афилиейт линк. Няма стока, но има курс. Няма бизнес, но има сцена. А на нея – човек с микрофон, който ти казва, че ако не инвестираш в себе си днес, ще си същият нещастник и утре.
Тези схеми не търсят просто публика – те търсят уязвими. Хора в криза. Алгоритмите ги намират със зловеща точност. Жената в майчинство, която превърта деня между памперси и празен банков баланс, попада на „онлайн свобода от вкъщи“. Мъжът на 45, с уволнение в джоба и дете в гимназията, чува, че не е късно да започне отначало – само трябва да повярва. Младият, гладен за успех студент, но без връзки и капитал, получава „покана за промяна“. Разведеният, отчаяният, онзи с изтеглени бързи кредити, амбициозният без посока – всички те са хванати в мрежата на добре таргетирани послания, които не решават нищо, но обещават всичко.
Фунията не е просто маркетинг. Тя е психология. Създадена е така, че да улавя именно онези, които търсят смисъл, изход или втори шанс. Не се цели в богатите – цели се в гладните. И когато ги улучи, започва да ги храни със съдържание, което не ги изгражда, а ги държи зависими.
И тук идва основната подмяна: ти не си клиент. Ти си "бизнес хакер". Ти си продукт. Твоето доверие, несигурност и потребност от промяна се опаковат, монетизират и използват, за да вдъхнат живот на илюзията. А след това те карат сам да я препродаваш. Продаваш вдъхновение, което не е твое, формула, която не работи, и система, от която не си излязъл. Защото реален изход няма. Само нови стъпала за нови хора. Докато пирамидата се крепи, всички изглеждат щастливи. Докато падне – никой не знае какво точно се е случило.
Зад целия този фасаден спектакъл стои една проста истина: когато моделът се крепи не на това какво можеш, а на това колко хора можеш да убедиш, че си успял – това не е бизнес. Това е измама с доброволно участие. Когато няма продукт, няма отчет, няма регистрирана фирма, а само вдъхновение и обич към „мисията“ – значи не си част от промяната. Част си от проблема.
Краят почти винаги е един и същ. След еуфорията, вдъхновението и първоначалната вяра идва тишината. Хората остават с празни тетрадки, дигитални сертификати без стойност и стотици изхарчени левове, които не са донесли нищо освен усещането, че пак са били прецакани. Само че този път не от държавата, не от работодателя, не от системата – а уж от себе си.
Тук се крие и най-коварният ефект на тази измама – тя обръща вината навътре. Не курсът е бил кух, не схемата – измамна, а ти не си повярвал достатъчно. Ти не си бил постоянен. Ти си се отказал рано. Така жертвата се превръща във виновник.
А когато я попитат „И какво научи?“, тя най-често мълчи. От срам, че е повярвала. От неудобство, че е дала пари за нещо, което дори не може да обясни. Някои дори избират да се влеят в схемата – да станат „посланици“, да канят други, да върнат загубеното с комисиона. Така пирамидата продължава. Храни се с разочарование, с вина и със страх да признаеш, че си бил излъган.
И ако нещо ти мирише на манипулация – вероятно носът ти е прав. Пирамидата още е тук. Само че я кръщават „бизнес фуния“, „личен ръст“, „висока вибрация“ и „финансов предприемач“. Пак ти вземат парите. Само дето вече ти благодарят, че си ги дал с усмивка.


